政府信息公开

“个转企一件事”办事指南

发布机构:苍溪县市场监督管理局 发布时间: 2025-08-29 字体: [ ]

一、事项名称

“个转企一件事”具体包括以下事项办理:

1.“个转企”变更登记

2.企业印章刻制

3.社会保险登记或参保信息变更

4.住房公积金缴存单位开户或信息变更

5.道路货物运输经营许可变更及道路运输证变更

6.医保单位参保登记或信息变更登记

7.首次申领发票登记

8.烟草专卖零售许可变更

9.基本账户开立或账户信息变更

二、服务对象

全县范围内有意愿转型升级为有限责任公司、合伙企业、个人独资企业的个体工商户。

三、实施单位

市场监管、公安、人力资源社会保障、住房城乡建设、交通运输、医保、税务、烟草、人行、政务服务和资源交易服务中心等部门。

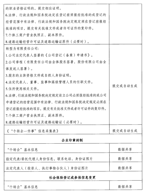
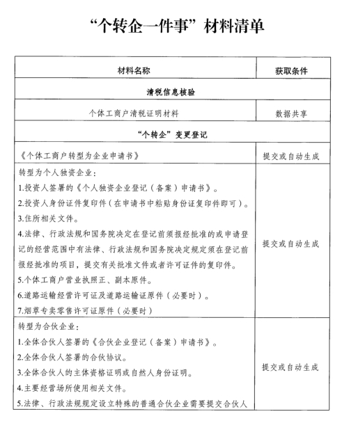
四、申请材料

五、申办方式

(一)线上办理流程:登录四川省政务服务网首页——点击“一件事服务”——选择“特色‘一件事’”——选择“个转企一件事”——选择“广元市苍溪县”申请变更。

(二)线下办理窗口:苍溪县政务服务和公共资源交易中心二楼市场监管窗口。

六、办理流程及时限

七、收费标准收费依据:不收费

八、办理时间:星期一至星期四上午09:00-12:00下午13:30-17:00、周五上午09:00-12:00下午13:30-15:30(法定节假日除外)

九、咨询、监督电话

咨询:0839-5231270

监督:0839-12345

收藏本站| 设为首页| 网站地图 | 帮助说明| 联系我们
主办单位:苍溪县人民政府办公室
政府网站标识码5108240001 蜀ICP备11026878号-2 川公网备51082402000042号